搞电报频道的,请谨慎接取涩情广告
https://bbs.zsxwz.com/thread-7388.htm
https://bbs.zsxwz.com/thread-7388.htm
2$/y 奥地利电话卡 RedteaGO eSIM
https://bbs.zsxwz.com/thread-7387.htm
https://bbs.zsxwz.com/thread-7387.htm
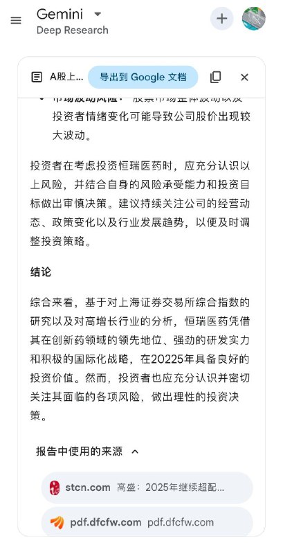
狗大户谷歌,Gemini 可以画图了,向所有用户免费开放Deep Research和Gem功能 https://bbs.zsxwz.com/thread-7386.htm
狗大户谷歌,Gemini 可以画图了,向所有用户免费开放Deep Research和Gem功能
https://bbs.zsxwz.com/thread-7386.htm
https://bbs.zsxwz.com/thread-7386.htm
AvHub 是一款开源成人影视资源检索与管理的Web平台
https://bbs.zsxwz.com/thread-7384.htm
https://bbs.zsxwz.com/thread-7384.htm
谷歌还没忘记开源模型 gemma 发布 3-27b 新版本
https://bbs.zsxwz.com/thread-7382.htm
https://bbs.zsxwz.com/thread-7382.htm
Grok 3 Deepsearch System Prompt
https://bbs.zsxwz.com/thread-7381.htm
https://bbs.zsxwz.com/thread-7381.htm
一个开源的网盘资源搜索与转存工具。
https://bbs.zsxwz.com/thread-7379.htm
https://bbs.zsxwz.com/thread-7379.htm
谨慎使用一些现成的电报私聊转发机器人,有些可能加料 https://bbs.zsxwz.com/thread-7373.htm
搬瓦工新机房DC1, AMD CPU。 这价,这配置,这线路,有需要的可以考虑上车,不会亏。 1核/1G内存/20G硬盘/1T流量@2.5G端口优惠码后年付37.32美元 移动 联通 CMIN2回程;电信 CN2 GIA回. 三网优化。 优惠码 BWHCGLUKKB 购买链接: https://bwh81.net/aff.php?aff=21827&pid=156 应该是卖断货了,买了,可以当传家宝了。。。没买的,看看下次什么时候补货了。
《PLAYBOY花花公子》成人杂志2017-2024合集pdf电子版下载
https://bbs.zsxwz.com/thread-7378.htm
https://bbs.zsxwz.com/thread-7378.htm